 |
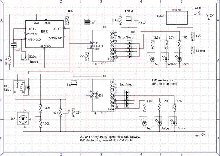
Traffic lights, 2,3,& 4 way, this has the
English sequence. |
 |
This is a flashing 30mph sign, the first
timer sets the delay until the next flashes,
the second timer sets the speed of the
flashes. |
 |
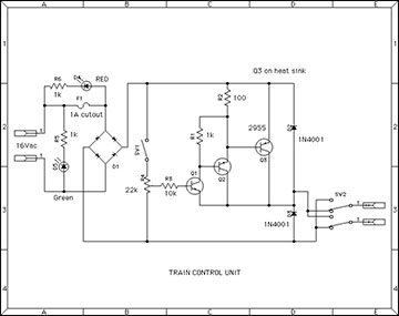
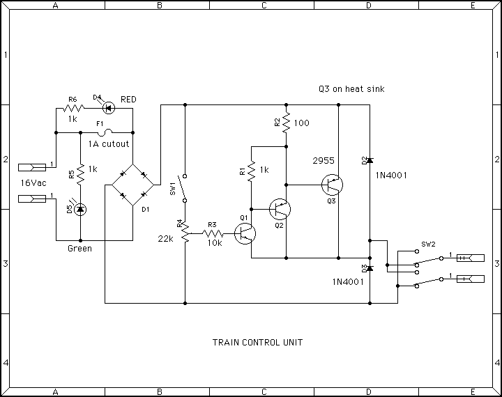
Here is a model train controller
circuit with overload protection
and reversing switch. |
 |
This is a cap-discharge circuit
for model railway points. |
 |
Control circuit for the level crossing
flashing lights with sensors on the
track for train detection. |
 |
Latching circuit for points
display panel. |
 |
Level crossing flashing lights |
 |
Power supply for the layout
16v for the DCC controller &
20v for the points etc. |
 |
Signal light control worked
from the points levers. |
 |
Turn table control. |