 |
Traffic lights, 2,3,& 4 way, this has the English
sequence. |
 |
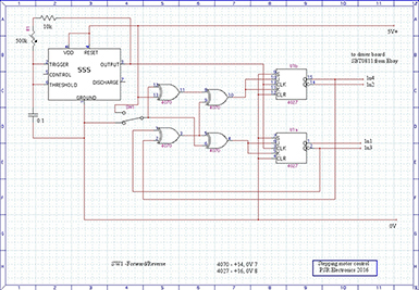
Simple stepping motor control driver. |
 |
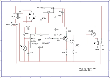
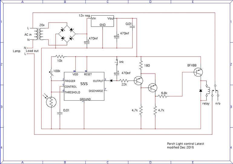
This porch light control has a delay so if
lights from a car goes by the porch light will
remain on, the delay is about 30 secs. |
 |
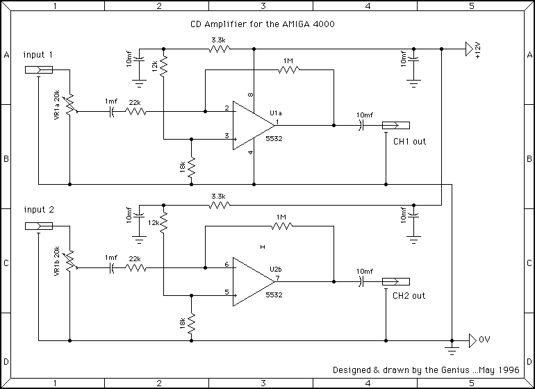
This is a power amp that I
constructed to use on the Amiga
as some monitors do not have
a built in amp. build two for
stereo. |
 |
This is a pre-amp from the CD
output to the Amiga motherboard
so you can match the output to
the Amiga output. |
 |
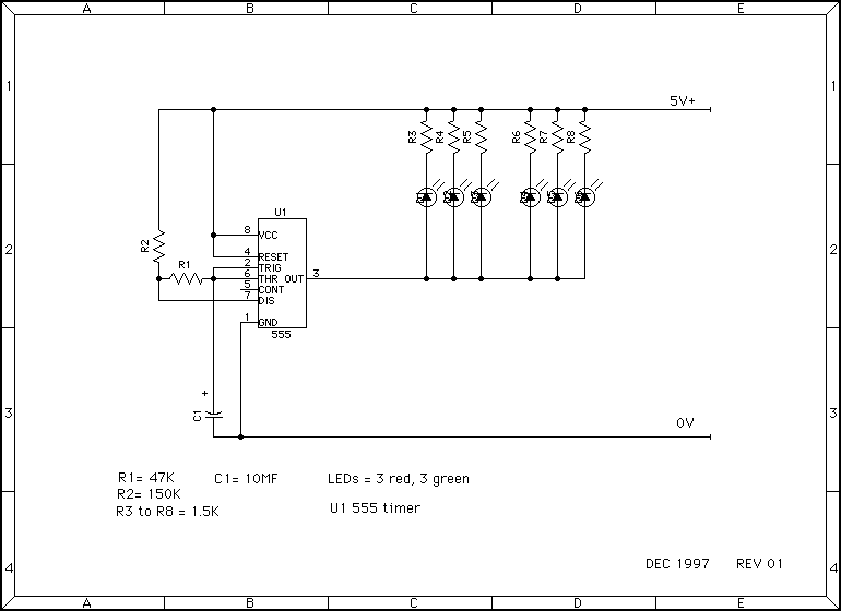
This little flasher circuit was
made for a Christmas card, on
the card was a picture of a
Christmas tree, just cut the small
holes out where you want to put
the LEDs and you have a flashing
tree card. |
 |
This clever little circuit was
made for a clock, if the power
failed the battery would take
over. There is also a low
battery indicator. |
 |
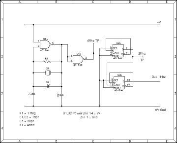
This cystall oscillator cicuit
was made for a digital clock,
to replace the 32kHz oscillator
to make the clock keep better
time. |
 |
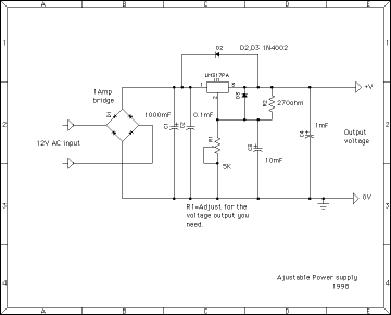
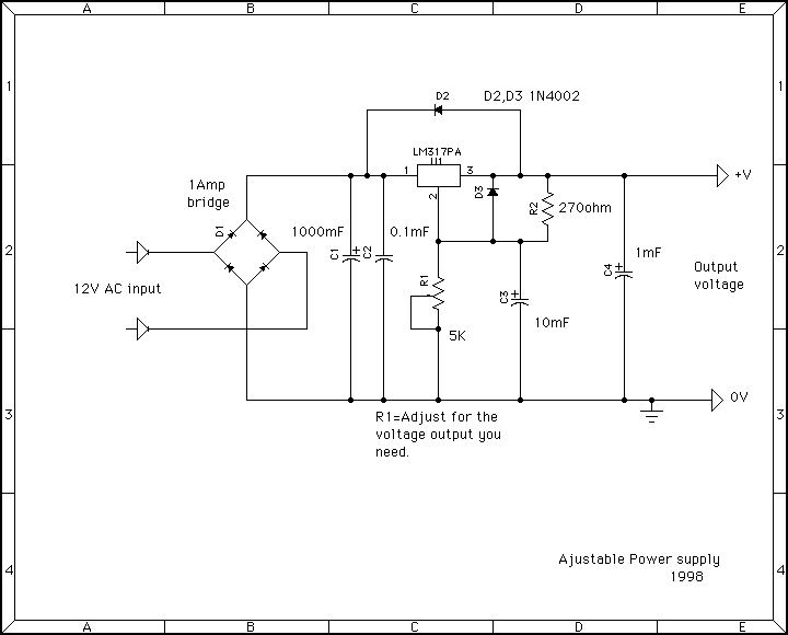
This is a simple power supply
that was made for a CD player
the output is adjustable so that
it could be used for other devices
that use other voltages. |
 |
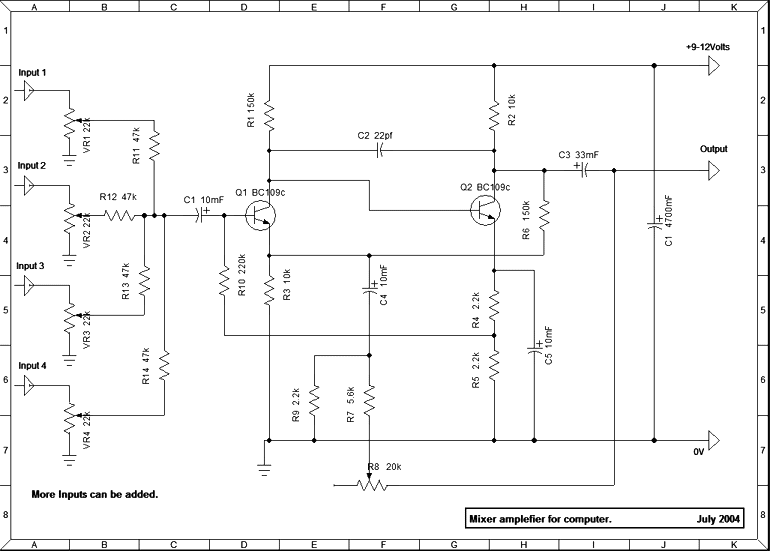
This circuit was made to have a
number of inputs to a PC, but of
coarse it can be used for any
mixing needs.Two of these for
stereo of coarse. |
 |
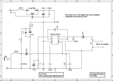
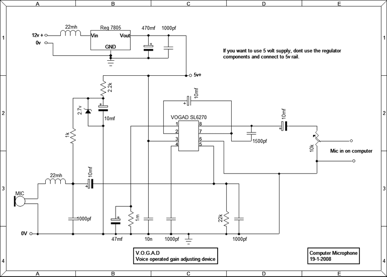
This was made for the mic input of
the computer, it gives a constant
output level. ideal for the voice
recognition in vista.
You can run on 5 or 12 volt. the
circuit draws about 8mA, so you could use a 9v batt instead of 12v. |
 |
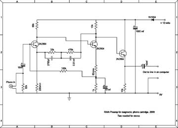
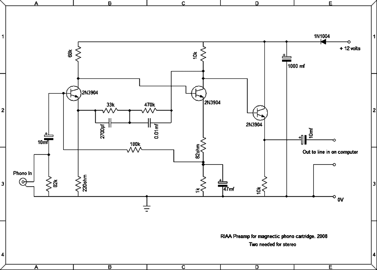
This circuit was so I could plug a
turntable into the computer to
transfer from my vinyl records
to mp3 for playing on a portalble
mp3 player. |